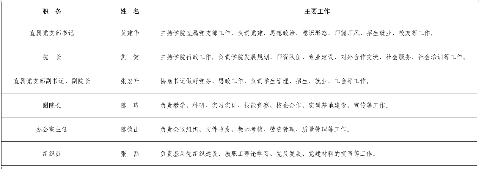
职 务 | 姓 名 | 主 要 工 作 |
党总支书记 | 黄建华 | 主持学院党总支工作,负责党建、思想政治、意识形态、师德师风、招生就业、校友等工作。 |
副院长 | 焦是健 | 主持学院行政工作,负责学院发展规划、师资队伍、专业建设、对外交流与合作、社会服务、社会培训等工作。 |
党总支副书记 副院长 | 张宏升 | 协助党总支书记做好党务、思政;负责学院招生、就业工作;负责学院创新创业教育工作;负责学院宣传工作;负责学院教、科研项目申报及管理;负责学院年度经费预算制定、年度质量报告撰写工作;负责工会工作。 |
副院长 | 陈继勋 | 分管学生管理工作,负责学生日常管理、学生管理类重点建设项目申报实施、学生管理队伍建设、学风建设、学生顶岗实习管理工作。 |
副院长 | 陈是玲 | 负责日常教学管理、实习实训管理、师生技能竞赛、校企合作、实训基地建设及实训室安全管理等工作。 |
办公室主任 | 陈德山 | 负责系会议组织及记录、考勤、值班安排、年度教师考核、劳资管理、往来账目资金管理、工会工作(各类教工活动、运动会组织)、学术报告组织、质量管理(内审、外审资料准备)、教工党支部工作、各类计划总结、文件编制及上报。 |
组织员 | 张是磊 | 组织做好发展党员工作、组织做好党员的教育管理服务工作、协助做好基层党组织建设、协调做好党总支理论学习中心组学习、协调做好教职工理论学习、做好党总支党建信息宣传、党建新闻稿件、党建汇报材料等的撰写、做好党总支中心组学习、教职工理论学习等党建材料的整理和归档工作。 |
教学秘书 | 周继国 | 考试安排、试卷印刷、考试考务、补清缓考安排、考试证补办、成绩管理(组织成绩录入、成绩整理归档、成绩查询、成绩单打印)、各类教学资料上报、教学检查资料准备及总结、各专业人才培养方案的录入审核及其其他教学工作的安排。 |
实训中心主任 | 孙晓鹏 | 负责实践教学运行管理;每学期实训教学进程制定;实训基地评估;实训基地建设项目(制定、申报、论证);实训基地耗材申报;负责实训基地接待讲解。 |